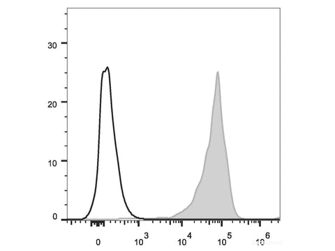
APC Anti-Mouse CD69 Antibody[H1.2F3]
SKU: E-AB-F1187UE-25
APC Anti-Mouse CD69 Antibody[H1.2F3]
| SKU # | E-AB-F1187UE |
| Isotype | Armenian Hamster IgG |
| Applications | FCM |
| Host | Armenian Hamster |
Product Details
| Form | Liquid |
| Clone No. | H1.2F3 |
| Host | Armenian Hamster |
| Isotype | Armenian Hamster IgG |
| Isotype Control | APC Armenian Hamster IgG Isotype Control[PIP] [Product E-AB-F09853E] |
| Reactivity | Mouse |
| Application | FCM |
| Storage Buffer | Phosphate buffered solution, pH 7.2, containing 0.09% stabilizer and 1% protein protectant. |
| Recommended Use | Each lot of this antibody is quality control tested by flow cytometric analysis. Please check your vial before the experiment. Since applications vary, the appropriate dilutions must be determined for individual use. We suggest each investigator should titrate the reagent to obtain optimal results [The recommended concentration is 0.1-1 μg/106 cells in 100 μL volume]. |
| Shipping | Biological ice pack at 4℃ |
| Stability & Storage | Keep as concentrated solution. Store at 2~8°C and protected from prolonged exposure to light. Do not freeze. Centrifuge before opening to ensure complete recovery of vial contents. This product is guaranteed up to one year from purchase. |
| Conjugation | APC |
| APC is designed to be excited by the Red (627-640 nm) laser and detected using an optical filter centered near 660 nm (e.g., a 660/20 nm bandpass filter). | |
|
|
|
Fluorophore
Conjugation: APC
APC is designed to be excited by the Red (627-640 nm) laser and detected using an optical filter centered near 660 nm (e.g., a 660/20 nm bandpass filter).
Recommended usage
Each lot of this antibody is quality control tested by flow cytometric analysis. Please check your vial before the experiment. Since applications vary, the appropriate dilutions must be determined for individual use. We suggest each investigator should titrate the reagent to obtain optimal results [The recommended concentration is 0.1-1 μg/106 cells in 100 μL volume].
